
R.C & M.M 06-01-26
Who to refer:
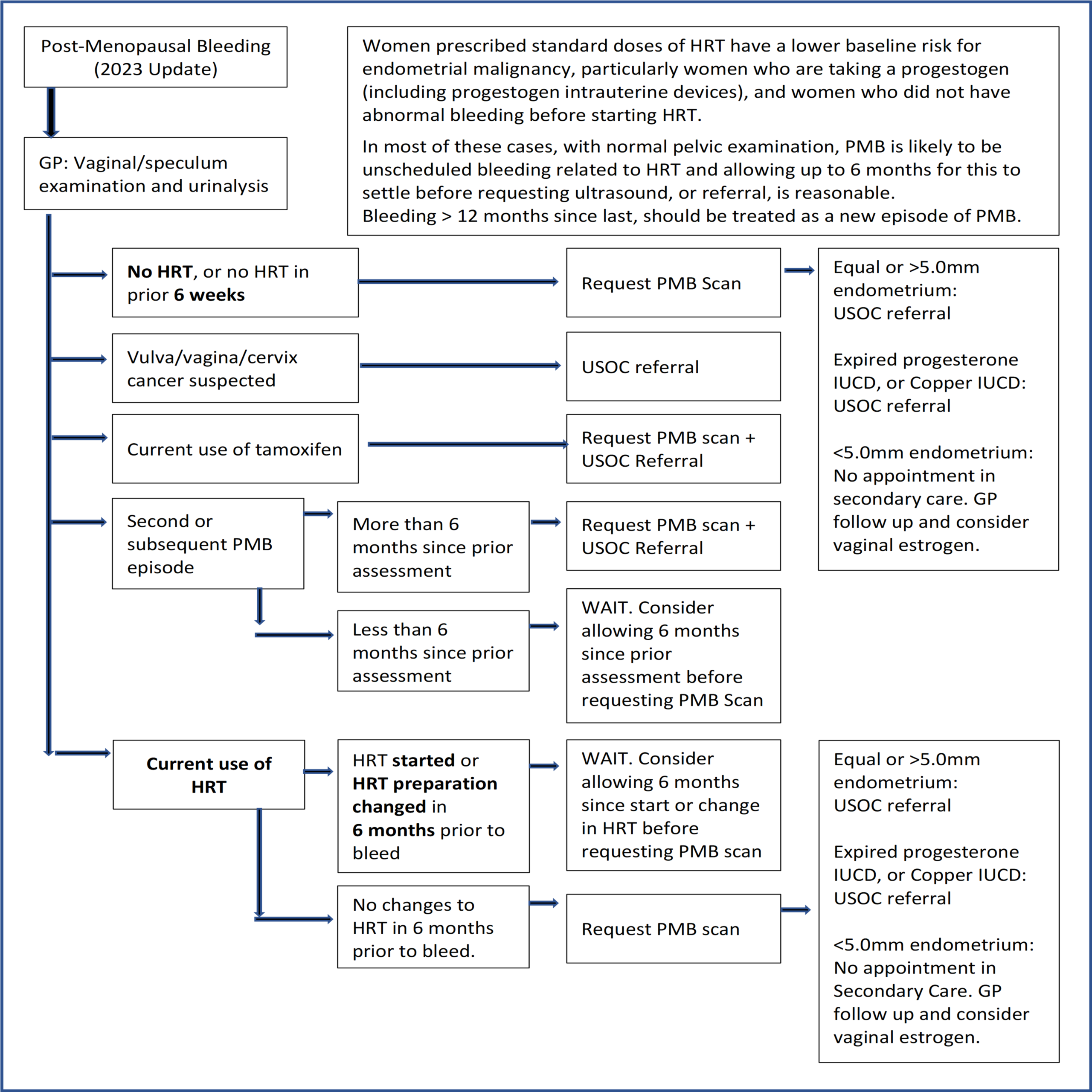
Patients with Post-Menopausal Vaginal Bleeding in whom:
- Clinical examination suggests vulval/vaginal/cervical malignancy
- Women currently using Tamoxifen
- Pelvic USS with endometrial thickness (≥5.0mm) : we now ask all GPs to send an onward referral to Gynaecology (RIE>Gynaecology>PMB abnormal scan result)
- Pelvic USS with ovarian pathology (see ovarian cyst and ovarian cancer pathway)
- Subsequent episode(s) of PMB, despite reassuring prior assessments between 6 months and 12 months ago (even if endometrium <5.0mm on recent Pelvic USS) +/- PMB despite treating vaginal atrophy with local estrogen.
- Women established on continuous combined HRT for over 6 months, with endometrial thickness ≥5.0mm.
Women who are prescribed standard doses of HRT have a lower baseline risk of endometrial malignancy, especially in women who have not experienced abnormal bleeding before taking HRT and who are taking a progestogen (including progesterone intrauterine device). In most of these cases, particularly with a normal pelvic examination, PMB is likely to be the unscheduled bleeding related to HRT, and allowing time (usually 6 months) for this to settle before arranging ultrasound, or referral is reasonable.
Bleeding more than 12 months since the previous episode, should be treated as a new episode of PMB.
Who not to refer:
- Women with PMB, normal clinical examination and endometrial thickness less than 5.0mm, in the absence of focal pathology e.g. polyp.
- Women with PMB who are currently taking HRT with endometrial thickness less than 5.0mm.
- Do not request Pelvic Ultrasound in women with PMB who are taking combined HRT, if the following apply:
- HRT started, or preparation changed, in the 6 months prior to bleed.
- Continuous Combined HRT started within 6 months prior to bleed.
- HRT stopped within 6 weeks prior to bleed.
How to refer:
For patients with PMB
Refer to Radiology for Ultrasound
Sci-Gateway > ELCH/LB/TIE/SJH > Radiology > LI Post-Menopausal Bleeding
If the USS report is reported as abnormal (ET ≥5mm) GP to refer patient to Gynaecology
Sci-gateway > RIE > gynaecology > LI PMB Abnormal Ultrasound
Where the USS is reported as abnormal (ET ≥5mm) the report will be emailed by radiology to the Clinical Inbox of the referring GP practice and will require the GP to inform the patient and to send a USOC SCI Gateway referral. It will also be emailed to the Gynaecology cancer clinic.
For patients with PMB on tamoxifen
Sci-gateway > Gynaecology > USOC and simultaneous referral for USOC USS via clinical radiology
For the following;
- Suspected vulval, vaginal, cervical malignancy
- Persistent PMB
Sci-Gateway > RIE> Gynaecology> LI Basic sign referral (select priority USOC)
Please perform clinical examination and arrange urgent pelvic USS prior to referral
Please perform clinical examination and arrange urgent pelvic USS prior to referral












